企业为什么需要大模型呼叫中心?3大核心优势与一套落地实践全解析
部署大模型呼叫中心已成为企业提升客户满意度、优化运营成本、挖掘数据价值的必由之路。
导语: 当人工客服成本以每年10%的速度递增,当超过40%的客户因糟糕的IVR(交互式语音应答)体验而挂断电话,企业呼叫中心的变革已不是“选择题”,而是“生存题”。
据Gartner预测,到2026年,客户服务组织中支持AI的座席入职工具的使用率将从不到5%增加到40%。这场由生成式AI驱动的效率革命已然到来。
本文将通过多组真实数据、一个完整客户案例拆解及详细的功能逻辑图,深入剖析大模型呼叫中心如何超越传统工具,成为企业降本增效、挖掘数据金矿的新引擎。
目录:
- 行业痛点——传统呼叫中心的“三重门”
- 大模型呼叫中心的三大核心优势
- 案例-某知名电商平台售后服务的全流程拆解
- 行动指南——企业部署大模型呼叫中心的步骤
- 结论:为什么Voicefox是您迈向智能客服时代的理想伙伴?
行业痛点——传统呼叫中心的“三重门”
在探讨解决方案之前,我们必须清晰地定义问题。传统的呼叫中心模式,在当今时代正面临着三个结构性难题。
1.成本高:居高不下且持续攀升的人力账单
呼叫中心一直是典型的人力密集型部门。其成本并不仅仅体现在薪资上,还包括招聘、培训、管理、场地以及因高流失率带来的重复性投入。
- 数据支撑: 根据《2023年中国客服中心行业报告》显示,一个人工坐席的综合年均成本(含薪资、福利、培训、管理和场地分摊)可达8-15万元人民币。更严峻的是,该行业年均流失率高达30%-50%,这意味着企业需要不断投入资源去填补一个“流动的缺口”。
表格:传统呼叫中心与AI呼叫中心单次通话成本对比分析
| 成本项 | 传统人工呼叫中心 | 早期AI客服(规则/关键词式) | 大模型呼叫中心(如Voicefox) |
|---|---|---|---|
| 单次通话直接成本 | 约 ¥5 - ¥15 | 约 ¥0.5 - ¥1 | 约 ¥0.1 - ¥0.3 |
| 初始部署/培训成本 | 高(持续数周培训) | 中(规则库搭建与维护) | 低(一键上传知识库,近乎零训练) |
| 24小时服务额外成本 | 非常高(需多班倒) | 无 | 无 |
| 隐性成本(误判、客户流失) | 相对较低 | 高(体验差导致客户流失) | 极低(体验接近真人) |
2. 体验差:标准流程与个性化需求的矛盾
传统IVR系统或早期的AI客服,其交互逻辑是基于预设的树状菜单或关键词匹配。这种“机械式”的对话,无法应对客户千变万化的自然语言表达,是客户不满的主要来源。
- 客户引述: 这种痛点在我们身边的反馈中随处可见。
客户王先生反馈: “我最怕打客服电话,先是听一大段语音菜单,按了好几层,好不容易接通人工,对方可能还是个新手,问题解决不了还得上报,一次通话半小时起步,太折磨人了。”
3. 价值之惑:海量通话数据沉没,无法转化为商业洞察
每一天,企业的呼叫中心都在产生海量的通话数据。这些数据中蕴含着客户最真实的需求、对产品的直接反馈以及市场趋势的蛛丝马迹。然而,在传统模式下,这些非结构化的语音数据很难被有效利用,除了少量的质检抽样,其大部分价值都随着通话的结束而沉没,无法为企业的产品优化、营销决策提供支持。

大模型呼叫中心的三大核心优势
大模型呼叫中心的核心区别在于,它不再是一个简单的“语音应答机器人”,而是一个具备了理解、推理、生成和学习能力的“数字员工”。下面我们通过具体数据、案例和流程来拆解其三大优势。
优势一:从“机械应答”到“智能对话”,实现客户体验的革命性升级
问:传统AI客服为什么总是“气死人”?
答: 根源在于它们没有“理解”能力,只有“匹配”能力。它们无法处理一词多义、上下文指代、情感色彩等复杂语言现象。
大模型呼叫中心可以:
- 真人的大脑(理解与推理): 基于ChatGPT、Deepseek等顶尖大模型的NLP(自然语言处理)能力,意图识别准确率可达95% 以上,远超传统AI的65%-75%。它能进行多轮对话,记忆上下文,甚至理解隐含意图。例如,用户问“我这个月话费怎么样?”后紧接着问“那上个月呢?”,AI能准确理解“那”指的是“话费”。
- 真人的听力(语音识别): 采用行业领先的ASR(自动语音识别)技术,不仅对标准普通话识别率高,对带地方口音的普通话、甚至主要方言(如粤语、四川话)也有很好的支持,将沟通壁垒降到最低。
- 真人的声音(语音合成): Voicefox等平台采用高保真、富有情感的TTS(文本转语音)技术,合成音色带有气息、顿挫和情感变化,自然度(MOS分)可达4.0以上(满分为5分,接近真人水平),彻底告别生硬的“机器人腔”。
客户案例片段 - “某一线城市出入境管理局”:
- 背景: 每逢假期前后,咨询电话被打爆,80%以上是重复性咨询(如办理流程、材料准备)。市民平均等待时间长达8分钟,满意度低,工作人员也疲于应付。
- 解决方案: 部署大模型呼叫中心后,将最新的办事指南、政策法规PDF文档一键上传至知识库。
- 效果:
复杂问答应答如流: AI能够准确处理诸如“我护照过期了,但我下个月要出差,能不能加急办理?需要什么材料?和正常办理在哪里取件?”这类包含多个子问题的复杂咨询。
- 数据结果: 上线后,首次呼叫解决率(FCR)从60%提升至85%以上,市民平均等待时间从8分钟降至1分钟以内,客服人员得以专注于处理更复杂的现场业务和特殊案例。
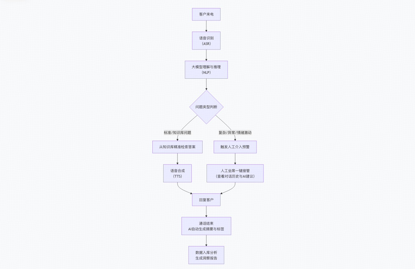
功能逻辑图:智能问答的闭环流程

优势二:从“成本中心”到“效率引擎”,驱动运营模式的重构
问:企业如何实现真正的“降本增效”,而非“降本减效”?
答: 关键在于让AI承担“常规军”的角色,解放人力去处理“特种兵”的任务。大模型呼叫中心实现了从“人海战术”到“人机协同”的范式转移。
大模型呼叫中心可以:
- 7*24小时自动化接待: 可自动处理80%以上的常见咨询,将人工坐席从重复劳动中彻底解放。这意味着在同等业务量下,企业可能只需保留20% 的核心客服团队,直接人力成本可降低80%。
- 轻量化人工辅助流程:
(1)AI值守: AI独立处理大部分标准化通话。
(2)异常预警: 当AI检测到用户问题超出知识库范围、对话轮次过多或通过情感分析检测到用户情绪激动时,系统会自动在坐席工作台弹出“协助”标志。
(3)无缝接管: 人工坐席看到预警后,可看到完整的对话历史和AI已尝试的解决方案,一键点击即可无声接入对话,客户几乎无感知。
(4)坐席反馈与AI进化: 人工解决后,可对本次对话进行“问题-答案”标注,该标注会实时反馈给AI学习,实现“越用越聪明”的自主进化。
表格:人工坐席工作模式对比
| 工作内容 | 传统模式 | 接入Voicefox类的大模型呼叫中心后 |
|---|---|---|
| 重复性/标准问题处理 | 80%工作量,价值感低 | <20%工作量 |
| 复杂/高价值问题处理 | 20%工作量,且常被简单咨询打断 | >80%工作量,可专注、深度解决 |
| 工作压力与满意度 | 高,节奏紧张,易 burnout | 低,工作价值感和成就感显著提升 |
| 技能成长 | 局限于记忆标准答案 | 专注于沟通技巧、复杂问题解决能力提升 |

优势三:从“通话记录”到“数据金矿”,赋能企业决策的进化
问:除了接电话,呼叫中心还能做什么?
答: 它完全可以成为企业的“客户洞察中心”。大模型赋予了呼叫中心“听懂”并“分析”每一通电话内容的能力。
大模型呼叫中心可以:
- 实时内容分析: 在通话过程中,AI能实时分析文本,自动扫描并标记关键信息,如“客户抱怨退款慢”、“咨询竞品XX的功能”、“对新功能Y表示感兴趣”等。
- 智能生成报告: 系统能对批量通话进行结构性分析,自动生成多维度报告。例如:
- 客户情感分析报告: 统计正面、中性、负面通话的比例及趋势。
- 产品问题聚焦报告: 自动归纳出被客户提及最多的产品故障或使用难点。
- 竞品动态监控报告: 分析客户提及竞品的频率和上下文。
案例-某知名电商平台售后服务的全流程拆解
理论的优势需要实践的验证。以下是一个典型的客户案例,展示了Voicefox如何全面赋能企业客服体系。
- 客户背景与挑战:
某上市电商平台,日售后咨询量超1万通。旺季时,招聘和培训压力巨大,新客服上岗慢,服务质量参差不齐,客户满意度波动明显。
- Voicefox解决方案部署:
第一周(快速启动): 通过开放API与平台CRM、订单系统打通。将产品手册、售后政策、常见QA等数百个文档一键上传至Voicefox知识库。
第二周(体验优化): 使用“真人音色克隆”功能,模仿其品牌代言人(或金牌客服)的音色,用于AI对话,极大提升了品牌亲和力和客户接受度。
第三周(主动服务): 创建“订单履约后满意度回访”外呼任务,对已完成收货的客户进行自动调研,收集服务反馈。
- 成果数据(上线90天后):
成本: 售后服务团队规模优化75%,年节省人力成本超过500万元。
效率: AI客服平均响应速度**<1秒**,24小时问题解决率100%。客户满意度(CSAT)评分从89分提升至94分。
洞察: 通过回访报告发现,某款热销智能音箱的“电源适配器故障”问题被集中反馈(占比达Q1回访的5%)。平台迅速将此信息反馈给供应商,提前批次检修,避免了可能的大规模投诉和公关危机。这意味着呼叫中心从成本部门变成了风险预警和品质管控的关键一环。

行动指南——企业部署大模型呼叫中心的步骤
面对转型,企业如何迈出第一步?以下是一份实用的行动清单。
- 明确核心目标: 是首要解决成本问题?还是提升客户满意度?或是挖掘数据价值?明确优先级有助于后期选择合适的功能配置和评估标准。
- 评估知识库现状: 知识库是AI的大脑。检查内部文档(产品介绍、FAQ、政策文件)是否结构化、是否最新。这是决定AI客服效果的基础。
- 技术对接可行性: 与IT部门确认,企业现有的CRM、工单系统、业务系统是否提供稳定的API接口,以便与Voicefox等平台进行无缝数据同步。
- 要求进行POC(概念验证)测试: 切勿盲目决策。要求供应商如Voicefox针对您的真实业务场景(例如,用真实的客服录音和知识库)进行1-2周的测试,用真实数据检验其意图识别准确率、知识库回答准确率等关键指标。
- 规划人机协同流程: 设计好AI与人工的职责边界、介入时机和交接流程。对现有客服团队进行培训,让他们理解如何利用AI工具提升自身工作效率,消除对技术替代的恐惧。
结论:为什么Voicefox是您迈向智能客服时代的理想伙伴?
在众多大模型呼叫中心解决方案中,Voicefox凭借其独特优势,为企业提供的不只是一个工具,更是一位持续进化的智能战略资产。
- 模型灵活,技术领先:不绑定单一模型,支持集成Deepseek、ChatGPT、Claude、Gemini及国内主流大模型,确保企业能始终选用最先进的模型,规避技术锁定风险。
- 开箱即用,极致简单: 强调3分钟快速上手和开放API,与企业现有系统无缝衔接,极大降低了部署和集成复杂度,让企业能快速享受到大模型带来的红利。
- 全链路价值,持续进化: 从智能呼入/呼出,到实时分析,再到音色克隆与自主学习,Voicefox覆盖了政企单位语音服务的全场景,成为一个“越用越聪明”的增长伙伴。
总而言之,部署大模型呼叫中心已成为企业提升客户满意度、优化运营成本、挖掘数据价值的必由之路。选择像Voicefox这样更懂客户、技术全面、体验流畅的解决方案,无疑将帮助您的企业在激烈的市场竞争中,构建起一道坚实的智能化护城河。
|相关文章推荐|




